Capabilities and Specialties
Capability: PCB Design
PCB design is a true specialty of Great Lakes Prototyping. With over 100 designs submitted for manufacture, we have the experience to design your PCB quickly and accurately. We use our own in-house schematic and layout software (at right) for maximum efficiency. We can design controlled impedance traces for RF applications and know how to deal with heat- and inductance-sensitive circuits such as those for power conversion. Finally, we know the ins and outs of actually manufacturing PCBs.
Capability: Embedded/Logic Design
Covering anything from microcontrollers to DSPs to CPLDs/FPGAs (at right), embedded design is another specialty of Great Lakes Prototyping. We have been programming microcontrollers for over 20 years in assembly language as well as C. Examples of past applications are sensors, communication devices, audio/video processors, automotive control units, and USB peripherals. Whatever the purpose, Great Lakes Prototyping can help integrate the appropriate embedded device into your product.
Capability: Audio/Video Circuits
Audio and video circuitry is another specialty of Great Lakes Prototyping, in both the analog and the digital domain. Some past projects have included guitar pedals, class-D amplifiers, wired and wireless microphones (2.4GHz), and video digitizers. We also have a good theoretical background on various types of analog/digital audio filters, such as IIR, FIR, and state variable. Finally, we possess a large repertoire of operational amplifier circuits and regularly use SPICE simulations to help develop new designs. Shown at right: a MicroDot-to-XLR audio level shifter PCB.
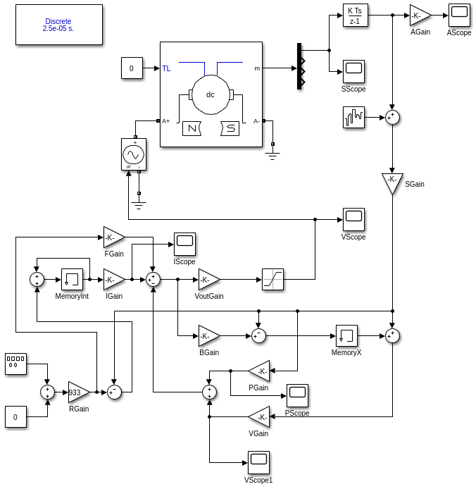
Capability: Control Systems
Great Lakes Prototyping has expertise with advanced control systems such as the state-space model shown at right. We also have experience using simpler control algorithms such as PID, whether being implemented in an analog, digital, or mechanical domain. We understand gain/phase margins, how to prevent osciallations, and how to optimize the control (sometimes automatically). Repairing old systems, working with partially-completed designs, and designing new systems from scratch are all within the realm of possibilities at Great Lakes Prototyping.
Capability: Instrumentation
In addition to standard circuit design and programming services, Great Lakes Prototyping can assist with integration of sensors and other instruments, such as the ion vacuum gauge pictured at right. Knowledge of physics, optics, chemistry, and other scientific fields is often necessary to protect and properly utilize sensors, and we have the needed experience to help your application become a reality or to retrofit and/or repair an existing design.
Capability: Fabrication
Unlike most hardware/software design firms that contract out all fabrication work, Great Lakes Prototyping has intimate knowledge of most manufacturing operations and can even fabricate many items in-house. This can include anything from manually populating PCBs with tiny components to turning items on a lathe such as the diffusion pump inlet coupling pictured at right. We also understand materials and tolerances and can help to make decisions to reduce cost and keep revision counts to a minimum.
Capability: Certification
If you find yourself in need of compliance services, Great Lakes Prototyping can help. We have a good understanding of the most common standards such as FCC/CISPR (at right) and UL/IEC 60950, with a specialty in UL 1741 and 1703/8703. We can even perform some pre-compliance services for EMC testing and anti-islanding dry runs for low-power utility-interactive inverters. Finally, we can assist in developing production line testing equipment to ensure that only quality items leave your floor.
Capability: PC Software
In addition to firmware, Great Lakes Prototyping has a wealth of experience with PC programming in mainly C/C++, having written over 100,000 lines of code over the past 20 years. Our preferred framework is Qt5, used by the SafFire’s ProtoPart software shown at right, as well as our own custom PCB design suite (ProtoCap and ProtoLay). It allows near-seamless operation on all three major operating systems: Windows, OS X, and Linux. We also have quite a bit of history interfacing with custom USB devices such as the SafFire, where we like to use LibUSB-1.0 as a driver.
Capability: Machine Repair
Great Lakes Prototyping specializes in repairing a wide variety of items, including vacuum pumps such as our own dual-stage unit shown at right. We can perform diagnostics on the troublesome system to investigate the root cause of the issue and come up with a cost-effective solution if possible. We can also reverse-engineer many devices and salvage expensive working sections. Electrical problems are additionally something we can tackle, including reflashing tools (something we had to do for our own oscilloscope) or even refurbishing old automotive radios.
Capability: Documentation
If your business is in need of any type of documentation, including patents (see example at right), user manuals, and reports, Great Lakes Prototyping can be of assistance. We have an excellent technical vocabulary and pay strict attention to detail. We also specialize in spreadsheet design, being adept at using complex formulas and macros. Our work is neat and organized and we are not afraid to spend time doing things manually. Finally, we are fluent in Adobe PostScript and can put together custom PDF forms and vector-based technical imagery.







